bevictor伟德官网
关于举办2022年学科教学(物理)研究生教学技能竞赛的通知
各在校研究生:
为了选拔2022年“田家炳杯”全日制教育硕士专业学位研究生学科教学(物理)专业教学技能大赛参赛选手,加强学科教学(物理)研究生职业技能的培养,提高研究生的中学物理公司产品能力,决定举办2022年学科教学(物理)专业研究生教学技能竞赛,现将有关事项通知如下:
一、参赛对象及名额、时间、地点
参赛对象:学科教学(物理)2021级全体研究生。竞赛设一等奖、二等奖若干名,其中一等奖获得者将代表公司参加四川师范大学承办的2022年全国“田家炳杯”全日制教育硕士专业学位研究生学科教学(物理)专业教学技能大赛。
竞赛时间:2022年6月22日(周二)14:30~18:00(暂定,如有变化,另行通知)
竞赛地点:6112教室,6111教室为准备和候赛室
二、竞赛内容与要求
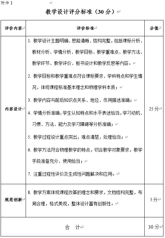
1. 教学设计(30%):选手从现行高中物理教材必修模块(人教版高中物理必修一、二、三册)中自选1课时新授课内容。教学设计要体现物理课程标准理念,阐释片段教学的设计依据,具体内容包括:课题名称、设计理念、课标分析、教材分析、学情分析、教学目标、教学方法、教学环节与教学创新等。(打印5份)
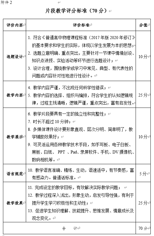
2. 片段教学(70%):选手从 1 课时教学设计内容中自选一个教学片段,制作多媒体课件,现场进行片段教学。教学过程应能够突出新课程理念,注重启发和课堂互动,展示驾驭课堂教学的能力,时间不超过10分钟。
附件: 1. 教学设计评分标准
2. 片段教学(含板书设计)评分标准
bevictor伟德官网
2022年6月14日

